Unter dem Heckbett des Hobby 600 befindet sich ein großer Stauraum, in dem man alle möglichen Dinge, die man auf einer Reise benötigt, gut verstauen kann. Problematisch wird es nur, wenn man (oder Frau) körperlich nicht mehr in der Lage ist, das Heckbett anzuheben, um an diesen Stauraum zu gelangen. Dann müssen Hilfsmittel her. Vorgespannte Federn oder Gasdruckdämpfer erleichtern das Anheben des Betts enorm. Trotzdem muss aber immer noch körperliche Kraft aufgewendet werden. Es kann aber auch elektrisch gehen!
Bei einem ehemaligen Mitglied habe ich mal einen Bettlift mit zwei Luftzylindern gesehen. Von Hansel weiß ich, dass er seinen Scherenmechanismus mit zwei Elektroantrieben anheben kann. So etwas in der Art stellte ich mir auch vor, nur ohne vertikalen Lift.
Dank der tatkräftigen Unterstützung von Rentnergustav wurde ich bei einem Linearmotor von einem Flügeltoröffner fündig. Der Antrieb hat einen 12V- Motor mit ca. 100 W, einen Hub von 400 mm und drückt ca. 140 kg. Das sollte eigentlich reichen.
Zunächst leerte ich den Stauraum unter dem Bett und machte ein paar Versuche mit einer provisorischen Halterung. Nachdem diese Versuche zufrieden stellend verliefen, konnte ich mir passende Halterungen aus Winkeleisen zu Recht schweißen. Als Aufnahme für den Linearantrieb wählte ich M10er Ringschrauben. So kann ich eine Feineinstellung vornehmen. Als kleiner Nebeneffekt wird der Antrieb in seiner unteren Endstellung auf Grund des Spiels zwischen Bolzen und Ringöse noch entlastet. Am Möbelbau musste ich ein paar kleine Anpassungen vornehmen.
Die Verlegung der Spannungsversorgung für den Antrieb war eigentlich das größte Problem. Ich musste im Waschraum Toilette und Waschbecken mit Unterschrank ausbauen, um 2x6 mm2 Zuleitungen von der Aufbaubatterie in den Heckstauraum zu verlegen.
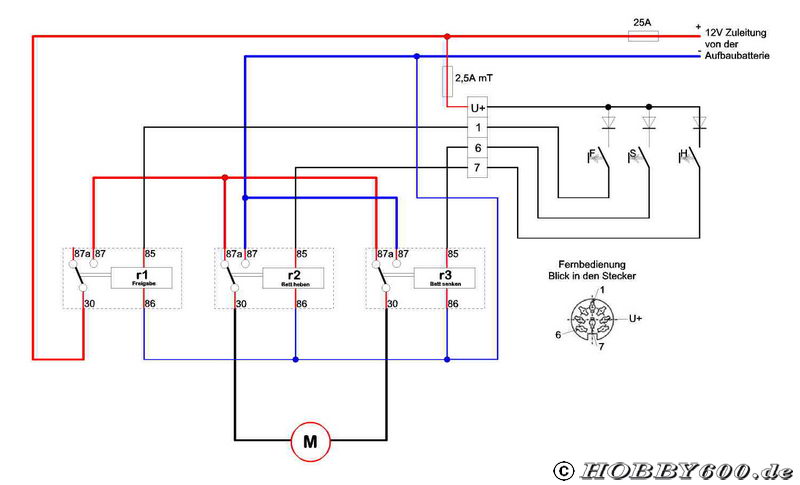
Die Bedienung des Antriebs sollte mittels einer Fernbedienung, die ich noch von einem Pflegebett übrig hatte, erfolgen. Um unbeabsichtigte Bewegungen zu verhindern, muss die Fernbedienung mit zwei Händen bedient werden.
Die Tasten der Fernbedienung wirken auf drei Relais, die je nach Richtung die Spannung zum Antrieb schalten. Die Steuerung habe ich in einem kleinen Gehäuse unter dem Bett untergebracht. Die Leitungen sind in Kabelkanälen verlegt.
Bei der Gelegenheit habe ich auch endlich mal die schon lange geplante LED-Beleuchtung in dem Stauraum eingebaut. Nach 3 Tagen intensiver Bastelei sind nun die Zeiten des mühsamen Bettanhebens vorbei. Auf Tastendruck fährt das Bett rauf bzw. runter und ganz nebenbei geht das Licht unterm Bett automatisch an und aus.
Ich bin zufrieden und meine Frau ist mir sehr dankbar!







Hinweis zum Datenschutz
Die Email-Adresse ist kein Pflichtfeld. Das Anzeigen des Feldes ist systembedingt. Wenn Du keine Email-Adresse eingibst, funktioniert das Abonnieren eines Kommentares nicht!